How Facebook’s SapFix is Changing the Game in Software Bug Fixes
May 5, 2024
Years before the conversation about artificial intelligence potentially replacing developer jobs became prevalent, Facebook was already pioneering tools designed to augment the capabilities of developers rather than replace them. One of the groundbreaking tools in this endeavor is SapFix, which has significantly redefined the approach to automated bug fixing at scale.

The Challenge of Debugging
Debugging is a critical and often frustrating part of software development, especially when it involves large codebases. The challenge intensifies when a seemingly simple bug fix leads to unforeseen complications elsewhere in the code. This is where automated tools can play a transformative role by streamlining the debugging process and reducing the likelihood of introducing new bugs during the fix.
Introduction of SapFix
The name "SapFix" is not explicitly detailed in the public sources from Facebook or other publications regarding its origin or the rationale behind the naming. However, in the context of software and technology, names often carry a symbolic or functional significance.
"SapFix" could be a combination of elements that signify its purpose and functionality:
- Sap: This could symbolically represent the essential or vital aspect of the tool, similar to how sap is crucial for the life of a tree. In this case, it represents the tool's role in maintaining the health of software by fixing bugs, much like sap helps to repair and sustain a tree.
- Fix: This part clearly refers to the tool's primary function, which is fixing or repairing bugs in software applications.
The name might also involve a play on words or an acronym, a common practice in tech naming conventions to make the tool more memorable and relevant to its function. Without explicit confirmation from Facebook regarding the origin of the name, this interpretation remains speculative but grounded in how technology products are typically named based on their purpose and impact.
SapFix was developed by Facebook as an AI-driven, hybrid tool designed to decrease the time engineers spend on debugging. The tool automates the generation of bug fixes and proposes these fixes to engineers. By automating routine debugging tasks, SapFix allows engineers to focus on more complex problems and creative tasks.
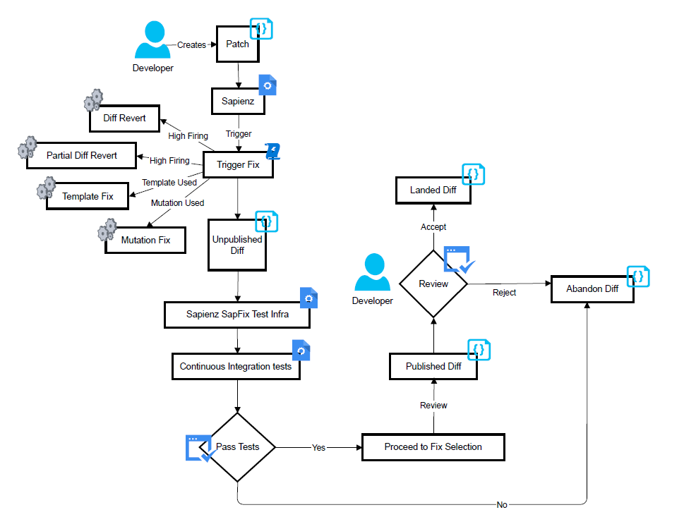
Detailed Explanation of the SapFix Workflow
The diagram provides a visual representation of the end-to-end process employed by SapFix to automate bug fixing within Facebook's software development environment. Here’s a step-by-step breakdown:
-
Patch Creation: The process begins when a developer creates a patch, which is a set of changes meant to modify the code. This patch is submitted to the system for analysis.
-
Sapienz Evaluation: Once the patch is submitted, Sapienz, Facebook's automated testing tool, evaluates the patch. It generates and runs test cases specifically designed to check the new changes against the existing codebase to ensure that they do not introduce new issues.
-
Trigger Fix: If Sapienz identifies a problem with the patch, it triggers a fix process. This is where SapFix evaluates the type of fix that may be required, based on the nature of the problem identified.
-
Different Fix Strategies:
- Diff Revert: If the issue is critical or affects a wide user base (high firing), SapFix may decide to revert the entire patch.
- Partial Diff Revert: For less critical issues, a partial revert might be sufficient, which only rolls back part of the changes.
- Template Fix: For common or previously encountered problems, SapFix might apply a pre-defined fix template.
- Mutation Fix: For more unique or complex issues, SapFix may generate a new fix through mutation techniques, which involve modifying the code in innovative ways to resolve the bug.
-
Testing: The proposed fix, whether it's a revert or a new patch, is then tested again using Sapienz and the continuous integration (CI) testing infrastructure to ensure that it resolves the issue without causing new ones.
-
Fix Selection and Review:
- Pass Tests: If the fix passes all the tests, it moves on to the fix selection phase, where the best fix is chosen based on its effectiveness and impact.
- Review: The selected fix is then sent for review. This involves human oversight where an engineer reviews the suggested fix to verify its validity and appropriateness.
-
Final Decision:
- Accept: If the fix is accepted during the review, it becomes a "Landed Diff" and is permanently applied to the codebase.
- Reject/No Review: If the fix fails the review or is deemed unnecessary, it is either abandoned or sent back for further refinement.
-
Published Diff: Once a fix is approved, it is published and integrated into the development branch, resolving the issue it was intended to fix.
Technological and Human Synergy
SapFix represents a model of how AI can augment human capabilities in software development. The tool reduces the tedious aspects of debugging, enabling developers to concentrate on more strategic tasks. However, the human element remains crucial, as developers provide the final approval for any fixes, ensuring that the solution is both effective and appropriate.
SapFix Adoption Results
In the three months following its implementation, SapFix was put to the test on a real-world scale. It addressed 57 crashes specifically related to Null-Pointer Exceptions (NPE), a common software bug that can cause programs to crash unexpectedly. To tackle these issues, 165 patches were created, with about half derived from template-based fixes and the other half from mutation-based repairs. Out of these, 131 patches were successfully built and passed all tests, highlighting the efficacy of the tool.
The response from developers was overwhelmingly positive, with many expressing a sense of living in the future when they encountered the first SapFix-proposed patches. This sentiment underscores the transformative potential of automated debugging tools.
Time Efficiency of SapFix
However, an interesting aspect of SapFix's operation was the time it took to generate fixes. The time distribution for SapFix to move from fault detection to providing a fix to developers varied:

- Minimum Time: The quickest fix was completed in just 37 minutes.
- Median Time: On average, fixes were completed in 69 minutes.
- Maximum Time: The longest time taken to generate a fix was approximately 96 minutes.
This variance primarily stems from the computational complexity involved in fixing each issue and the varying workloads on the continuous integration/continuous deployment (CI/CD) systems. Deployed in a highly parallel and asynchronous environment, the timing of SapFix operations can fluctuate based on the current demand on the system and the availability of computing resources.
The graph above illustrates the time distribution for fixes, providing a visual representation of how quickly SapFix can respond to software bugs, from detection to solution. This data not only highlights the tool's efficiency but also its adaptability to different operational pressures.
Impact and Insights
Since its implementation, SapFix has been instrumental in maintaining the robustness of major Facebook applications like Messenger and Instagram. The tool has handled hundreds of bugs, with a significant proportion of these fixes successfully deployed without regressions.
Future Directions
The ongoing development of SapFix includes expanding its capabilities to handle a wider variety of bugs and integrating more sophisticated AI techniques to improve the accuracy of bug detection and fixing.
References:
- Finding and Fixing Software Bugs Automatically with SapFix and Sapienz - Facebook Engineering Blog
- SapFix: Automated End-to-End Repair at Scale - Facebook Research Publications
- Getafix: How Facebook Tools Learn to Fix Bugs Automatically - Facebook Engineering Blog

