Understanding Node.js : A Comprehensive Guide to Its Architecture
April 21, 2024
Node.js has revolutionized how developers think about and use JavaScript, a language traditionally confined to browser environments. Developed in 2009 by Ryan Dahl, Node.js extends JavaScript's capabilities beyond the browser, allowing it to run on servers and other environments. This transformation is rooted in Node.js's unique architecture, which repurposes Google’s V8 JavaScript engine—originally designed for Chrome—into a more versatile runtime environment.

What is Node.js?
Node.js is a runtime environment that enables JavaScript execution outside of browsers. Traditionally, JavaScript could only operate within the confines of a browser's runtime environment, supported by various JavaScript engines like Microsoft's Chakra, Firefox's SpiderMonkey, and Google's V8. These engines translate JavaScript code into machine-understandable instructions, although the different implementations can lead to discrepancies in how JavaScript behaves across browsers.
Node.js utilizes the V8 engine but differs significantly in its execution environment. Unlike a browser that offers objects like window or document, Node.js provides objects suited to server-side development. These objects allow for interactions with the file system, network operations, and listening to network requests—capabilities that are not available within browsers.
How Does Node.js Work?
By embedding the V8 engine within a C++ program, Node.js becomes capable of executing JavaScript code in environments other than web browsers. This includes handling I/O operations, which are asynchronous and non-blocking in Node.js, making it highly efficient for certain types of applications like real-time data processing and content-rich web applications.
Node.js is not a programming language or a framework. Comparing Node.js to programming languages like C# or Ruby, or to web frameworks like ASP.NET, Rails, or Django, is inaccurate. These are tools designed for specific programming or development paradigms, while Node.js is fundamentally a runtime environment that enhances JavaScript's capabilities and applications.
Why Use Node.js?
Node.js is advantageous for several reasons:
- Speed: Leveraging Google's V8 engine allows Node.js to execute JavaScript at high speeds.
- NPM (Node Package Manager): Node.js comes with an extensive library of packages, which simplifies the addition of functionalities and accelerates development.
- Asynchronous and Event-Driven: Node.js handles I/O operations asynchronously, which makes it ideal for handling data-intensive real-time applications that run across distributed devices.
- Single Programming Language: Node.js allows developers to use JavaScript on both the client and server sides, reducing the learning curve and minimizing context switching.
Extending JavaScript to the Server-Side
Node.js marked a significant shift in how JavaScript is perceived and utilized. Traditionally seen as a client-side language, JavaScript with Node.js now powers back-end systems, bringing with it a unified programming language across client and server boundaries. This shift has major implications for development efficiency and consistency, as the same language and similar patterns and practices can be employed throughout the application stack.
Non-blocking I/O
One of Node.js's core features is its non-blocking, event-driven architecture. This means that operations like reading or writing to the database, network calls, or file system tasks are executed asynchronously. Such capabilities make Node.js particularly well-suited for building applications that require a high level of I/O operations, such as online gaming platforms, chat applications, and live updates of web pages.
Real-Time Web Applications
Node.js is an excellent choice for developing real-time applications such as instant messaging and collaboration tools. Its ability to handle numerous simultaneous connections with low latency is paramount for these types of applications. Technologies built on top of Node.js, like WebSocket, further enable real-time, two-way interaction between the client and server, providing a smoother and more interactive user experience.
Scalability
Node.js encourages the development of scalable network applications. Its modular, event-driven architecture supports small and efficient services that align well with the microservices architecture pattern. This modularity allows applications to scale based on demand dynamically and is cost-effective in both computing power and developer resources.
Node.js is more than just a trend in software development. It represents a fundamental shift in how JavaScript is used, enabling it to power a much wider range of applications than ever before. Whether you are building web applications, designing real-time data services, or simply exploring new technology, understanding Node.js's architecture and capabilities is essential. This understanding not only broadens the scope of JavaScript but also opens new horizons in the web and network programming.
Core Components of the Node.js Runtime

This diagram provides a succinct overview of the core components within the Node.js runtime environment. Each element plays a vital role in the functionality and flexibility of Node.js. Here's an explanation to be incorporated into the article: The Node.js runtime is comprised of several key components that work together to execute JavaScript code outside the browser:
V8 Engine
The V8 Engine is the JavaScript execution engine originally developed by Google for the Chrome browser. In Node.js, the V8 engine compiles JavaScript into native machine code, providing the speed and efficiency for which Node.js is known.
Libuv
Libuv is a C library that provides support for asynchronous I/O based operations. It is what enables the event-driven architecture of Node.js, handling tasks like file system operations, network requests, and system events.
C++ Addons
Node.js can be extended with C++ addons, allowing developers to write native modules that can directly interface with JavaScript. This is useful for performance-critical applications or when integrating with pieces of software that are not written in JavaScript.
Module System
The Module System in Node.js is a way to include various modules in a project. Modules are reusable blocks of code that can be exported from one file and imported for use in another file.
- require(): This function is used to import modules into a Node.js file. When you
require()a module, Node.js reads the module's exports object and allows you to use the module's functions or properties within your code. - exports: This is an object that the current module can add properties to, which are then available to other modules when they
require()this module.
Event Emitter
The Event Emitter is an object that facilitates communication between objects in Node.js through events. It allows a module to create an event and emit it, and other modules can then listen and react to these events. This is particularly useful in creating custom objects that can interact within the asynchronous event-driven architecture.
Incorporating these components, Node.js provides a robust platform for building a wide range of applications. The V8 Engine and Libuv give Node.js its speed and scalability, while the module system and event emitter offer the modular structure and event management that make Node.js applications highly efficient and maintainable. C++ Addons ensure that Node.js can be used for a variety of use cases beyond what's possible with pure JavaScript, demonstrating the true flexibility of the runtime environment.
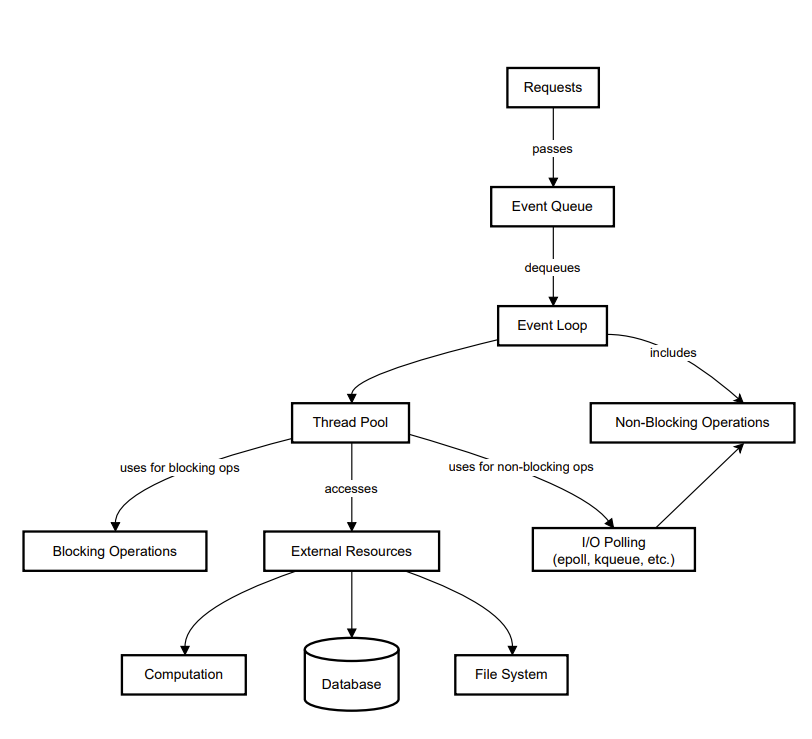
The provided graph visualizes the inner workings of Node.js’s event-driven architecture, which is crucial for understanding how Node.js processes requests and performs operations.
Node.js Event-Driven Architecture Explained

Node.js operates on a non-blocking, event-driven architecture, making it optimal for scalable and high-performance applications. The graph outlines the fundamental components and flow of operations in Node.js:
Requests
When a Node.js server receives requests from clients, these are placed in the Event Queue. The server could be receiving a multitude of asynchronous requests for various resources or operations.
Event Queue
The Event Queue acts as a holding area for all operations that need to be processed. It follows a First-In-First-Out (FIFO) approach, ensuring that requests are handled in the order they were received.
Event Loop
The heart of Node.js is the Event Loop, which continuously checks the Event Queue and dispatches operations for execution. The Event Loop is single-threaded, which means it can handle one operation at a time, but it does so very quickly, passing off more complex tasks to the Thread Pool.
Thread Pool
For operations that are CPU-intensive and could block the main Event Loop (blocking operations), Node.js delegates these tasks to the Thread Pool. The Thread Pool consists of multiple threads that can handle complex computations or access external resources such as databases without stalling the main thread.
Non-Blocking Operations
Operations that can be performed without waiting, such as I/O polling (checking the state of other I/O operations), are handled directly in the Event Loop. This non-blocking behavior allows Node.js to continue serving other requests without pause.
I/O Polling
Input/Output polling mechanisms like epoll or kqueue are used by Node.js to efficiently manage I/O operations without blocking the Event Loop. This allows the system to handle a high number of concurrent operations effectively.
Blocking and Non-Blocking Operations
The graph separates operations into two distinct paths:
- Blocking Operations: These include any operations that require the Node.js process to wait until the operation is complete. For example, synchronous file reading or CPU-bound tasks. The Thread Pool is used to manage these without blocking the main Event Loop.
- Non-Blocking Operations: These are operations that Node.js can initiate and then move on, not waiting for the operation to finish. These often include asynchronous I/O tasks, like reading a file, accessing the network, or querying a database.
External Resources and Computation
Node.js interacts with databases and file systems through its non-blocking I/O features, while heavier computation tasks are offloaded to the Thread Pool to prevent the main thread from becoming unresponsive.
In essence, this graph captures the elegance of Node.js's architecture: a single-threaded Event Loop for handling non-blocking tasks swiftly, a Thread Pool for more resource-intensive tasks, and a non-blocking model that makes it suitable for data-intensive real-time applications that run across distributed systems. This architecture allows Node.js to perform efficiently under the demands of modern web applications, handling countless simultaneous connections with ease.
